Project Overview (ภาพรวมโปรเจค)
System Analysis
โปรเจกต์นี้เป็นส่วนหนึ่งของรายวิชา System Analysis and Design และ Project Counting People Statistics Management System Using Object Detection Techniques โดยมีวัตถุประสงค์เพื่อศึกษาและฝึกกระบวนการวิเคราะห์และออกแบบระบบสารสนเทศ ตั้งแต่การรวบรวมความต้องการของผู้ใช้งาน การวิเคราะห์โครงสร้างระบบ ไปจนถึงการออกแบบฐานข้อมูลและกระบวนการทำงานของระบบก่อนนำไปพัฒนาจริง
ภายในโปรเจกต์ได้มีการออกแบบโมเดลและเอกสารต่าง ๆ ที่ใช้ในกระบวนการวิเคราะห์ระบบ เพื่อแสดงโครงสร้าง ความสัมพันธ์ของข้อมูล และการทำงานของระบบอย่างเป็นระบบ
เครื่องมือที่ใช้ (Tools)
- MySQL
- phpMyAdmin
- Draw.io / Lucidchart
เทคนิคการวิเคราะห์ระบบ (System Analysis Techniques)
- Client–Server Architecture
- ER Diagram
- Domain Class Diagram
- Data Flow Diagram
- Use Case Diagram
- Sequence Diagram
- Activity Diagram
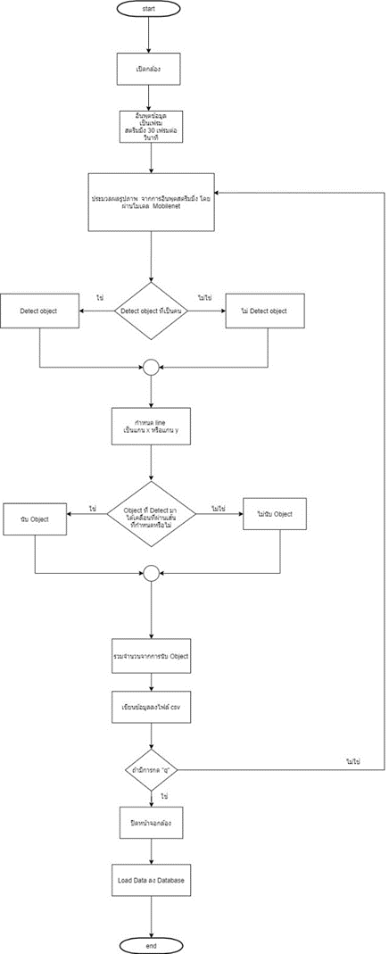
- Flowchart





























